Casino En Ligne Bonus Sans DépôtCasino En Ligne Sans Verification홀덤사이트Paris Sportif CryptoMeilleur Casino En Ligne France

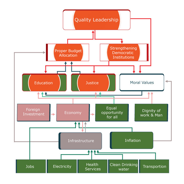
Solution Graph

We don't claim to have figured it out. Its solution model beta v 0.01. We hope after 100 iterations / revisions, we will come up with a viable solution. That will be our version 1.0 (Click the respective area in the model to see its detail)

Click the specific box to see its detail
Click the specific box to see its detail Click the specific box to see its detail Click the specific box to see its detail Click the specific box to see its detail Click the specific box to see its detail Click the specific box to see its detail Click the specific box to see its detail Click the specific box to see its detail Click the specific box to see its detail Click the specific box to see its detail Click the specific box to see its detail Click the specific box to see its detail Click the specific box to see its detail Click the specific box to see its detail Click the specific box to see its detail Click the specific box to see its detail Click the specific box to see its detail

Quality Leadership


The coming together of an idea marks the beginning of a great leadership, keeping together marks its progress and working together marks its success. Leadership is a critical management skill, the ability to motivate and drive the masses toward a common goal. Though political leadership is an art and skill in its own right there are no easy answers to quality leadership except that a leader is an advocate of the masses and not his own personal agenda.

A quality political leadership evinces in the structural parameters and manifestations of an all-inclusive and a well functioning government. It plays safe, takes advantage of opportunities and avoids hazards. The primary focal points are;
• Creating vision & strategy
• Communicating & Setting direction
• Motivating action
• Aligning people
• Creating systems that people can manage and transforming them when needed to boost growth, evolution and opportunities.

If a leader deigns himself above the law or is an aspiring candidate with big money, trying to gain the upper hand, then democracy cannot survive for long. It is pertinent that he applies the same code of conduct for himself as he does for his people. Moral values make a great leader and a conscientious leader can strengthen the democratic institutions by instilling the same values in them.

A critical look at Pakistan’s volatile world of diplomacy and statecraft reveals a total collapse of leadership. The absence of morality has shown disastrous outcomes for otherwise powerful leaders. With the inflation rate well above 26% and rising, and a frustrated work force of over 50 million, the sole hope for Pakistan lies in transformational leadership. Reduced productivity and lower morale are only two of the many detriments of morally corrupt leadership.

Quality leadership is directly related to morality; superior morals connote authentic and genuine leadership and a sustainable future, whereas warped moral values only create an attractive façade for an otherwise dilapidated state of affairs.

Proper allocation of funds is a key factor that ensures steady progress in any country. A prudent channeling of resources towards development schemes, infrastructure etc is contingent to quality leadership. A conscientious and a responsible leader understands that economy, infrastructure and strong democratic institutions are all dependent upon excellent management of state affair. Equal opportunity for all also hinges on quality leadership. The elements that lay grounds for quality leadership are moral values, education and the quality of justice. Democratic institutions functioning on these principles keep a stern check on leaders and their affairs, and vice versa.

Proper Budget Allocation


A budget is an action plan, a synopsis of an organization’s financial and operational goals. It aims at
• Allocating resources
• Evaluating performances
• Formulating plans

The two basic components of any budget are revenues and expenses. The government procures revenues primarily from taxes and utilizes them for consumption, investment and transfer payments. The budget charts the government's expenditures and allocates its resources for a period of one fiscal year. Since government budgets have an economic, political and technical basis, there is a frequent tussle over funds and resources. The allocation of state resources reflects the economic, social and political priorities of the government in charge.

Budgets are pacts between the elected leaders and the nation. They delineate the past record conjoined with the present needs, aspirations and goals. A balanced and a fair budget ensures transparent and judicious allocation of funds and focuses on improving the living standard of the common man. Only quality leadership can deliver the promise of a successful budget.

Pakistan’s leadership suffers from top-down corruption and an epidemic of immorality. There is no amount of money that can haul Pakistan out of its present crisis. The fight against terrorism has all but destroyed the tourism industry. Economy and business have taken a nosedive. Educational institutes have sprouted in every nook and cranny of Pakistan but sadly enough the 2008-2009 budget imposed almost a 50% cut on the educational sector, reducing it to 1.25% of the total GDP.

Education, justice and infrastructure of a country heavily depend upon proper budget allocation. Provisions made for these sectors, without evaluation, strategic planning and proper checks are usually wasted. Only a true leader would understand that education and justice are the underlying foundations of any country, and the contribution that a well-developed infrastructure can make to growth and poverty reduction.

Proper knowledge of where a country’s budget should go always proves fruitful. Budget allocation is means of running a system where different elements and tasks are allotted expenses, in order to reach one single goal. The tasks or elements dependent upon the provisions made by the state are education, justice and infrastructure. The one, single goal post these elements are all bound towards is quality leadership, which again in turn is a prerequisite for proper allocation of funds. Therefore, fair and transparent allocation of a budget entirely depends upon the quality of leadership.

Strengthening Democratic Institutions


Man’s capacity for justice makes democracy possible but it man’s inclination to injustice that necessitates democracy. Democracy today, is more then just a catalyst for making governments respond to the needs of the people. Schematically designed and functional democratic institutions propagate freedom, tolerance, education, health, economic development, social and cultural innovation and better moral values. They also keep strong checks on violation of human rights.

Though manifestations of social violence are on the rise everywhere, there is no problem that ranks higher then ‘citizen security’ in the state of Pakistan. People of Pakistan continue to endure and experience atrocities at the hands of unnamed enemies of the state. No school, no mosque, no mall or hotel is safe from the well-orchestrated acts of violence and bloodshed that have become the norm in Pakistan.

What needs to be done;

• Training and educating democratic bodies to deal with internal and external crisis
• Ensuring that the police and intelligence operate within a democratic framework.
• Establishing accountability for human rights abuses.
• Establishing and supporting judicial organs and truth commissions.

With the ever-increasing acts of brutality on the rise, there is a dire need for effective implantation of political and constitutional solutions. Good governance leads to stronger democratic institutions that are critical in the war against terrorism and organized crime.

Urgent and collective action, on both a short- and long-term basis, is needed to strengthen cooperation between government and civil society groups. Moreover, stronger democratic institutions are mandatory for successfully tackling the individual development clusters, namely health, education, justice and moral values.

Aspirations for quality leadership are often thwarted by externally and internally, manipulated sectarian divisions, terrorism, political and religious violence. It is possible to banish these demons of turmoil through strengthening democratic bodies. A strict system of accountability and powerful institutions safeguarding the rights of citizens, works as a stimulant for quality leadership.

Strong democratic bodies are a prerequisite for a strong leadership, but the power hailed by these bodies is conditional, to the standard of moral values, education and justice prevalent in a society. An effective educational system based on progressive moral values, and an improved legal system with easy access to justice, go a long way in strengthening democratic institutions.

Education


Education is the key to a productive lifestyle. It is knowledge in basic skills, academics, technical disciplines and citizenship, a way of leading better lives. It is the act of collecting, understanding and processing knowledge. Quality education motivates, inspires and encourages progress in all walks of life. It is not just a social process, it is growth.

Formal education, which is mainstream or traditional education, is the only kind found in Pakistan, the three remaining kinds are virtually non-existent. However, the travesty that passes for education is categorized into four kinds;

• Elite private institutions that cater to the upper class
• Government-run schools that serve the lower middle class
• Madrasahs imparting religious education free of cost
• Retail education which is imparted from single rooms, verandahs, garages, apartments, etc

The government of Pakistan has made a total mockery of the system of education, over the decade, substantial cuts in the allocated budget has reduced the literacy rate in Pakistan to less then 20% . Ghost schools, ghost teachers and dearth of educational reforms have impeded our progress as a nation. There is an abysmal breach in not the just living conditions of the poor and the rich but even in the quality of education imparted. Lack of education has made people difficult to lead and impossible to govern.

The malignant degeneration of personal virtue among the Pakistani society is another pressing issue. Educating a person in mind and not in morals is letting loose a menace in society. Government schools have long since shelved their original roles in character building and morality. The leadership needs to restore ethics, moral values and the virtues of truth, justice, patriotism, self-esteem, integrity and empathy to the central focus in public schooling. Agendas should be formulated for reintroducing morality in public school curriculum, so the future citizens may comprehend the rights, duties and dignity of man at an early stage. The morality of a society can never be improved if it is not inculcated in the systems of their youth.

There is a desperate need for educational reforms and a successful education policy, which would ultimately lead to;

• A skilled work force
• Minimal dependence on foreign workers
• Higher employment rate
• Better standard of living
• Society based on moral values

With the lowest literacy rate in South Asia, only proper and substantial funding can salvage the educational sector of Pakistan. An impartial educational system working towards developing educated consciences and imparting skills, operating on the fundamentals of justice and equal opportunity for all, forms the premise of progress in every society. On it rests the cornerstones of democracy, freedom and a sustainable future.

Democratic bodies of a country, moral values, exposition of equal opportunities and ultimately the economy all depend upon education. Higher rate of literacy creates jobs and opens doors. A person rewarded justly for his hard work is encouraged to reach for the stars. Individuals working diligently to reach higher goals in a society, spell progress for a nation. High and quality education calls, not just for a vision but also for proper and timely funding. Knowledge, austerity and willingness is required to bring about this revolutionary change and see it through.

Justice


Justice is the ligament that holds civilized nations together. It is understood to be sentiments and actions that are fair, appropriate and well deserved. Justice holds the offender accountable for his behavior and redresses misdeeds.

Governments make justice possible when they hear and acknowledge the truth, and provide restitution to the abused.

Pakistan has marked 2009 as the year for justice at grass root level. Sundry speeches have been delivered by politicians but little has been done so far. The common man would rather cover up a crime then seek justice. It is not just a waste of time and money but tantamount to self-immolation. Unless the leaders of the state accept responsibility for their people’s welfare, social justice cannot be attained.

Pakistani leadership should work to ensure that the law protects the fundamental rights of everyone affected by it. Their political agendas should encapsulate;

• Promoting human rights
• Improving the legal system and access to justice
• Improving criminal justice
• Raising the standard of Pakistani justice and home affairs
• Creating legal systems to empower and support private business activity.
• Safeguarding privacy and socio economic rights
• Establishing legal systems that facilitate foreign investment
• Promoting and monitoring compliance with the international rule of law.
• Scrutinizing legislation and policies.

On grass root level the focal areas comprise organized crime, domestic violence, sexual offences and criminal justice. The citizens of Pakistan mourn countless, innocent and inexpiable deaths every day. Necessary steps must be taken for retribution, justice must be served. Funds need to be allocated by the government for the required infrastructure, work force and training, needed to enforce law and order in the country.

Education and moral values play a pivotal role in commanding respect for the law. Stronger judiciary means peace and security, a stabilized government and a productive work environment. Peace and security in a region attract foreign and domestic investors, creating new job opportunities and effecting a positive change in the level of economic growth.

Moral values


Society is governed by the implication of rules and restrictions, all created to uphold ethical and moral values. Moral values are the standards of good and evil that govern our daily choices and individual behavior. They sprout from either religion or government, from self or society. They hold the power to influence, restrain and regulate. Moral values that stem from society and government change with the ever-changing laws and morals of the same.

Pakistan currently faces uncertain and tumultuous conditions. The citizenry is baffled, insecure and desperate for a revolutionary change. In such times, only strong moral values inculcate a sense of goodwill, of unity and rectitude, but even these attributes are slowly fading from our society, being replaced by the many facets of a corrupt mind.

Poor leadership, degenerate democratic bodies, absence of justice and education are the demons that pave the way for incessant corruption in Pakistan.

There is a growing need for recognizing and imparting moral education in the present scenario. Moral education implies;

• Respect for life (“Nor take life, which Allah has made sacred” Quran 17:33 )
• Respect for freedom (treat every human being as a person, never as a mere thing)
• Respect for character (‘all things are lawful for me, but all things are not expedient’)
• Respect for property ( ‘And eat not up one another’s property unjustly’ Quran 188)
• Respect for social order (‘social order relies on mutual negotiations between individuals’)
• Respect for truth (“And do not say that of which you have no knowledge” Quran 17:36)
• Respect for progress ( ‘all that is human must retrograde if it does not advance’)

Pakistan was to be a condensation of Islam, which is actually a moral code and more specifically a way of life. What we need to do today is return to the basics, discover Islam again and we might see the difference between right and wrong. Islam carries a wealth of moral values, which can be taught and inculcated through education, at home and at school.

Moral values and education at every level would have a catalytic effect, not just on the democratic bodies and jurisdiction but also on the general feeling of well being among the citizens. Respect for fellow compatriots and an inclination towards hard work fosters in a just society where fair rewards and equal opportunities are preeminent.

However, in societies where there is a dearth of moral values, the citizens suffer at the hands of state and democratic bodies. The weak is exploited by the strong, and the poor by the rich. Jobs are requited and not awarded. Lack of justice and unemployment breeds criminals who go unpunished. Inflation rises and economy suffers, having a direct bearing on society and leadership. The common man bears the losses.

Foreign investment


‘FDI or foreign direct investment is a measure of foreign ownership of productive assets.’ It plays an instrumental role in promoting economic globalization. Although, foreign investment trends are the strongest among the developed nations of the world, bilateral, multilateral and regional relationships, are being forged frequently among the developing countries. Methods of foreign direct investment (FDI)

• By incorporating a wholly owned subsidiary or company
• By acquiring shares in an associated enterprise
• Through a merger or an acquisition of an unrelated enterprise
• Participating in an equity joint venture with another investor or enterprise.

Although Pakistan offers some unmatchable economic fundamentals, the attitude of the government and the constant threat of terror attacks have caused serious damage to the inflow of FDI. Consequently, though FDI inflow to the East and South Asia is ground breaking, Pakistan unfortunately does not share the glory, bagging less then 1% of the total FDI flow of the world.

A substantial raise in FDI inflow is a necessary catalyst for Pakistan’s economy. Higher additional growth in financially underdeveloped countries is only possible through a pro business and pro investment environment. During the sixties, Pakistan flaunted an enviable track record owing to some great policies and a conductive milieu. It is time again for redefining objectives and implementing investor friendly policies in letter and spirit to stabilize the economy of Pakistan.

Economy


For a voter or a conscientious citizen, the basic understanding of a country’s economic system is vital, for the sole reason that economics and all investments are interlaced. Labor, capital, land resources and economic agents that actively participate in the production, exchange, distribution and consumption of goods and services make up an economic system. Economic activity of a nation is measured through an analysis of the following;

• Consumer spending
• Exchange rate
• Gross domestic product
• Gross National product
• Stock market
• Interest rate
• National debt
• Rate of inflation
• Unemployment
• Balance of trade

Pakistan is a market of the world’s sixth largest population but the economic trends forecasted for the year 2010 present a bleak picture. Political turmoil has derailed the country’s economic development. Domestic economy bears the brunt of a stressful fiscal year, plagued with current account deficits, rising inflation, liquidity constrains and power shortages. Though the government meets the daily challenges with the aid flowing in through IMF, the leaders of the state must chart a course for a quick and effective economic recovery. This recovery can be made possible by building an economic system on the pillars of education, justice and moral values. An economy in the throes of development also requires a modern and efficient infrastructure that supplements trade and commerce.

Economic progress in a country connotes a lower rate of inflation, more jobs, a better infrastructure and a higher FDI inflow. All these factors are intermittently connected with the economy of a country. Economic development can only eventuate if the citizenry and the leadership promote education, justice and moral values. These factors alongside equality and a stalwart infrastructure are essential for developing nations.

Equal opportunity for all


Equal opportunity for all denotes a certain social milieu, in which people are not excluded from any activities of a society, such as education, employment, progress or health care on the basis of immutable traits. It is also the right to equal treatment and respect with no discriminations being made on the premise of wealth, prestige, colour, creed, nationality or origin.

Although Pakistan was the Promised Land, where equality should have reigned from the start, it turned into a dream which died with the father of the nation. Today, doors open only for those who can buy their way in, opportunities are provided to incompetent fools because they are backed by powerful dignitaries. Instead of empowering young people into leadership, the state has divided it into two distinct kinds; the english medium and the urdu medium, the latter deprived of quality education, charged with poverty. The rights of the common man are compromised every day by discrimination and harassment at work and at the hands of state officers.

The government of Pakistan has a responsibility to its people to build an open, supportive and equitable environment by remaining committed to the policy of equal opportunities for all. Individuals must be encouraged to increase their personal merit regardless of their personal circumstances. Creating possibilities for citizens means creating boundless possibilities for the state. Pakistanis are a patriotic lot, given the right opportunities they hold the potential to pave headways for Pakistan.

Dignity of work and man


Dignity; “A property that belongs to all people, in every condition, just by virtue of their humanity.” Dignity in a person is one of the most important traits looked for when a state chooses its leader. It is an inherent and God given inalienable right that deserves the protection of the government. A medium through which dignity is exercised is work, though dignity transcends work, many progressives hail it as the fundamental key to sound economic practices.

Pakistan today is not the only country that needs not only an economic stimulus but a moral stimulus as well. A revision of the values that can be derived from our religion; respect for humanity, for man and for hard work is mandatory, if humanity is to survive. When a state allows majority of its citizens, to meaningfully participate in the economic and political development of a country, it adheres to the principle of human dignity.

In a developing Muslim world, there is no place or future for a caste system. An urban Paki would be appalled at the notion of Pakistan fostering a caste system but sadly call it class or caste it comes down to the same thing. In the rural areas, the Zamindar or landowner is the highest class, the classes based on birth or profession. The lowest class, which is equivalent to a Hindu Sudra or untouchables, constitutes the chammars, bhangis or the janitors. Dignity of man, in such places is a rare commodity rationed out according to the status of man in a society.

In the urban cities, the class or status replaces the caste. Lower classes are denied the privileges enjoyed by the upper elite class due to their station in society and monetary strength. The weaker is often ruthlessly persecuted by the stronger and we witness crimes like those against Mukhtaran Mai. Dignity is yours if you have the means to buy it. Pakistani societies are plagued with a caste system which although not acknowledged is detrimental to the dignity of work and man. There is an urgent need to decontaminate the societies of the class/caste system to avert further damage.

Infrastructure


The technical or physical networks imperative for the smooth operation of a society or enterprise make up the infrastructure. The infrastructure not just makes an economy functional but also supports a society through;

• Roads, water supply, sewers, power grids, telecommunication etc
• By facilitating the production of goods and services
• Through buildings and permanent installations, which support the operations of military forces.

Types of infrastructure;

• Transportation infrastructure
• Energy infrastructure
• Water management infrastructure
• Communication infrastructure
• Waste management facilities
• Geo physical monitoring networks
• Other systems or networks

Pakistan’s economic activity has been hit hard by the downswing suffered globally. The high level of activity that was witnessed in the power sector and the road networks during the past years slowed down during 2009. Incessant power shortages have led to huge business losses and reduced economic activity.

A country’s infrastructure is crucial for its economic growth and vice versa. A better infrastructure boosts investor confidence and the reliability of the state, making life easier for both.

Inflation


Inflation is erosion in the purchasing power of money, a rise in the general level of prices of goods and services in an economy. It leads to;

• A decrease in the real value of money
• Discourages investments and savings
• Leads to shortage of goods and hoarding
• Causes debt relief by reducing the real level of debt.

In addition, to the negative impact that inflation inadvertently has on the economy it also poses a threat to the human soul. Critical analysis of a nation’s behavior, during inflation reveals marked abrasion in morality. Tempers flare and a higher percentage of crimes are recorded.

A High and a predictable increase in inflation in Pakistan, where countless live below the poverty line, it becomes near impossible for the common man to support his family. With an income as low as 40 US dollars per month, food and shelter take precedence over health and education.

Inflation occurs in stagnant economies with higher unemployment rates. Excessive government expenditure should be curtailed at such time. It can be kept in check through concrete step taken to boost the country’s economy. A stronger economy means a controlled rate of inflation and an affordable cost of living.

Jobs


As the successive governments fail to stabilize the economy of Pakistan, finding a job at all levels is becoming harder with each passing day. Unemployment has undermined the social equilibrium of the common man, inviting economic insecurity and giving rise to political instability. The root causes for unemployment in Pakistan constitute the following;

• Rising population
• Deteriorating law and order
• Unnecessary strikes and holidays
• Lack of infrastructure
• Lack of skilled labor
• Inadequate credit facilities and incentives by the government

Unemployment has resulted in the lack of civil piece and has undermined trade, industrial and social activities in the country. One of the primary aims of the government should be eradicating unemployment and raising the standard of its people. Unless immediate and effective measures are taken, the unemployment rate would blow out of proportions causing a serious threat to the current leadership of Pakistan.

Electricity


In Pakistan, if its not one thing pulling the common man down it is another. Lack of electricity causing chronic power cuts in rural and the urban areas has the whole country protesting against the inadequacy of the current government. The power cuts, which occasionally reach up to 5 to 10 hours a day, even in cities like Karachi cause major business losses. The government’s failure to build dams and to add new power to the grid due to poor management and lack of strategic planning has had serious consequences for the people. The shrinking gap between the demand and supply of electricity can only be reversed through a quantum leap in the generation of electricity.

Pakistan faces a power deficit of up to 3000 megawatts. The frequent power cuts have proved disastrous for the textile industry, which forms its major export. Sooner or later the country’s economy would take another hit from the huge deficit in the power supply, before that happens it would be prudent if the government take expedient measures to meet the growing demand of its people.

Health Services


From the dearth of safe drinking water, to the availability of adequate doctors, the health conditions in Pakistan are deplorable. However, constant efforts are being made to improve the health services provided to the citizens of Pakistan through trained personnels, sufficient medicine supplies and well established health centers. The main health problems ailing a vast majority are preventable diseases, such as severe mal nutrition and infant and maternal mortality. Malaria, diarrhea, measles and tuberculosis are still plaguing millions in the country.

The main causes for such epidemics are;

• Poor sanitary conditions
• Polluted water
• Illiteracy among rural mothers
• High fertility in the urban slums
• Small health budgets
• Inadequate administrative structure
• Lack of health care services
• Unaffordable health care

The government needs to establish health care centers, aiming to provide essential health products and services to the low income Pakistanis, and simultaneously, work to promote more conducive health practices. A healthier Pakistan would mean lower dependency on the state.

Clean Drinking Water


Safe drinking water remains inaccessible to more then a billion people over the world, out of which 38.5 million are from Pakistan. With most of Pakistan’s water predisposed to agriculture, less then 10% remains for drinking and sanitation. Due to severe water shortage, water and sanitization related diseases are rampant in the rural areas of Pakistan, forming the root cause for 60% of child morality cases. The pronounced lack of wastewater treatment has made conditions from bad to worse, almost 30,000 Karachiies, die each year from drinking unsafe water. The major cause for such shameful negligence is the absence of a strong political lobby to advocate for the water crisis.

What needs to be done immediately;

• Invest in existing infrastructure and in modest, indigenous technology
• Reexamine the allocation and distribution on local and individual levels.
• Create better links between rural and urban water pressures.
• Introduce water saving technology
• Conserve water through water conserving urban building design
• Create awareness among the masses.

The need for imperative action cannot be overstated. With deadly epidemics, raising the death toll every minute, the state of Pakistan is rapidly changing from a water stressed country to a water scarce country.

Transport


Transportation in Pakistan, similar to every other sector, is in the throes of development. It is not just sub standard but inadequate for the service of over 170 million people. Though extensive and variegated, it is inefficient and risky. Lack of public transport, especially buses forces many workers to jeopardize their very lives every day, while traveling on rooftops of overloaded buses or hanging from their flanks.

Pakistan needs a transport infrastructure, which encourages high level of equity, mobility and environmental sustainability. An estimated 100,000 vehicles, maul over the already corroded conditions of the choked urban roads every year. The unplanned increase in cars in Pakistan is causing social and economic problems. An efficient and comfortable transport system may encourage commuters to favor public transport instead of their personal means, saving both energy and daily expenditure. The government must realize the importance of urban planning and capacity building, in order to provide efficient, adequate, safe and low cost public transport to the high-density Pakistani cities.

Understanding Solution Model

Today Pakistan stands at a juncture; the leadership has proved dysfunctional, incompetent, intemperate and corrupt leaders have the citizenry mourning the fundamental breakdown of trust. The Karachi carnage has the entire nation feeling ‘under siege. In such trying times, Pakistan Herald offers hope, in form of a framework that addresses the complexities faced by the ordinary Pakistani citizen and proffers potent solutions.

What do you do, when you cannot create good leaders? Academic thinkers believe there are no easy answers to this one; however, the Solution Graph goads you

‘If you cannot create good leaders, you control bad leadership!’ it is time we stopped looking for good in our leaders and dealt with the reality of bad leadership. Living in a country where signs of poor leadership are evident everywhere, can be frustrating and frightening. The objective of the solution graph is to expose the readers to the widely extended effects of bad leadership and consequently to provide them with effective remedies.

Follower-ship is tantamount for any leader, leaders do not simply happen! Albeit, bad leadership and bad follower-ship may go together, the latter works like a catalyst on the former. It is high time we quit our daily mantra of ‘getting along by going along’ and take a stand against incompetent and callous leaders. Though ‘getting along’ with inept leaders may be easier and simpler, the flagrant situation in Pakistan cannot be left to suppurate.

Followers can prevent bad leadership by being aware and prepared. The solution graph aims to enlighten the citizenry by emphasizing the interdependence of quality leadership, strong democratic institutions, justice, education and moral values. It depicts how the problems of the ordinary man stem from corrupt leadership. The Pakistani man stands at the pitfall of bad leadership. He needs to make informed decisions about his future and the future of his country, he needs to analyze the leadership and question the commitment of his leaders.

A callous leader exposes his compatriots to external and internal threats. Corruption paves way for more corruption. An amoral leader after gaining power never quits and seldom changes. Therefore, it is up to the common man, during intolerable times, to take a resolute stand, to either insist on change or an early exit. Pakistan Herald’s proactive solution graph is not an exact prescription that would cure the ailing citizenry, but the possibilities it presents are bound to get them thinking; the first step towards achieving anything!

Hidden gems